- 直接在快手App内完成:这是最主流、最简单的方式,适合绝大多数用户,从拍摄到发布一气呵成。
- 使用专业电脑剪辑软件:适合追求更高画质、更复杂特效和精细控制的用户。
下面我将为你详细介绍这两种方法,并提供一些实用的剪辑技巧。

(图片来源网络,侵删)
在快手App内剪辑合成(最推荐)
这是快手的核心功能,操作简单,模板丰富,非常适合新手和日常分享。
核心剪辑流程:
第1步:拍摄或导入素材
- 拍摄新视频:打开快手App,点击首页的“+”号,选择“拍摄”,你可以分段拍摄,方便后续剪辑。
- 导入已有素材:在拍摄页面,向左滑动,选择“相册”,从你的手机相册中选择已有的视频或图片。
第2步:进入剪辑界面
- 选择好素材后,点击“下一步”,进入剪辑主界面。
第3步:使用主要剪辑工具 在剪辑界面下方,你会看到一排功能按钮,这是快手剪辑的核心:

(图片来源网络,侵删)
-
剪切:这是最基础的功能。
- 操作:在视频轨道上,将播放指针移动到你想要分割的位置,然后点击“剪切”按钮,视频就会被切成两段,你可以删除其中一段,或者调整它们的顺序。
-
音乐:为视频添加背景音乐,这是快手的灵魂。
- 操作:点击“音乐”按钮,你可以:
- 推荐:快手官方推荐的、热门的音乐和音效。
- 搜索:搜索你喜欢的歌曲或热门BGM。
- 收藏:使用你之前收藏的音乐。
- 本地上传:使用手机里的音乐文件。
- 技巧:选择有节奏感的音乐,能让你的视频瞬间变得专业,可以对音乐进行“裁剪”,只使用你喜欢的片段。
- 操作:点击“音乐”按钮,你可以:
-
文字:添加字幕、标题或花字。
- 操作:点击“文字”按钮,你可以:
- 识别字幕:AI自动识别视频中的语音并生成字幕,非常方便!
- 添加文字:手动输入文字,选择字体、颜色、大小、动画效果等。
- 花字:快手特色的动态艺术字,非常活泼可爱。
- 操作:点击“文字”按钮,你可以:
-
贴纸:增加趣味性。
(图片来源网络,侵删)- 操作:点击“贴纸”,有海量静态和动态贴纸可供选择,包括表情、特效、边框等。
-
特效:让视频更酷炫。
- 操作:点击“特效”,分为“美颜”、“变装”、“转场”、“动感”、“AR特效”等。
- 转场:用于切换两个镜头之间的效果,如“闪黑”、“缩放”等,能让视频衔接更流畅。
- 动感:让视频中的主体(比如人)动起来,非常有冲击力。
- 操作:点击“特效”,分为“美颜”、“变装”、“转场”、“动感”、“AR特效”等。
-
滤镜:统一视频色调。
- 操作:点击“滤镜”,选择一个合适的滤镜,可以快速改变视频的整体氛围,快手提供了各种风格的滤镜。
-
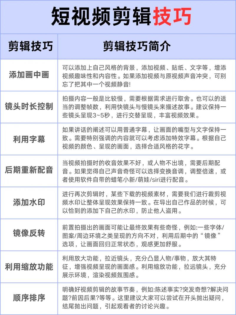
画中画:实现多画面叠加。
- 操作:点击“画中画”,可以在主视频上叠加另一个小视频或图片,常用于做反应视频或展示细节。
-
倒放/倍速:控制视频节奏。
- 操作:点击“倒放/倍速”,可以让视频倒着播放,或者加速/减速播放,制造喜剧或艺术效果。
第4步:调整和导出
- 调整顺序:长按视频片段可以拖动,改变播放顺序。
- 预览:点击右上角的“预览”按钮,从头到尾看一遍效果,检查是否满意。
- 发布:确认无误后,点击右上角的“下一步”,填写标题、添加话题标签(#),然后选择“公开”或“仅自己可见”,最后点击“发布”即可。
使用专业电脑剪辑软件
如果你对视频质量、特效有更高要求,或者想进行更精细的调整,可以使用电脑软件。
常用软件推荐:
- 新手入门:
- 剪映专业版:字节跳动出品,界面和手机版剪映类似,非常容易上手,功能强大且免费,是目前国内最主流的电脑剪辑软件。
- 专业进阶:
- Adobe Premiere Pro (Pr):行业标准,功能最全面,但学习曲线较陡峭,需要付费订阅。
- Final Cut Pro (FCPX):苹果电脑专属,性能优化好,适合专业视频创作者。
- DaVinci Resolve (达芬奇):调色功能极其强大,也有免费版。
电脑剪辑基本流程(以剪映为例):
- 导入素材:打开软件,将你拍摄好的视频、图片、音乐文件等导入到媒体库中。
- 拖拽到时间线:将视频素材从媒体库中拖拽到下方的“时间线”轨道上。
- 剪辑:
- 使用“剃刀工具”将视频剪成多段。
- 删除不需要的部分。
- 拖动片段来调整顺序。
- 添加音频和字幕:
- 将音乐拖到“音频”轨道。
- 使用“文本”工具添加字幕,可以批量识别语音,也可以手动输入。
- 添加特效和转场:
在“特效库”或“转场库”中选择喜欢的效果,拖拽到时间线上对应的位置。
- 调色和美化:
- 使用“调色”面板调整画面的亮度、对比度、饱和度等。
- 使用“美颜”或“滤镜”功能美化画面。
- 导出视频:
- 点击“导出”按钮,设置视频的分辨率(如1080p)、帧率(如30fps)、码率等。
- 重要提示:为了在快手获得最佳播放效果,建议导出格式为 MP4,分辨率 1080P1920(竖屏)或 19201080(横屏)。
- 导出完成后,将视频文件上传到快手App进行发布。
快手剪辑实用技巧总结
- 黄金3秒:视频开头一定要抓住眼球,可以用一个最精彩的画面、一个悬念或者一个热门BGM的前奏来吸引观众。
- 节奏感:配合音乐的节奏来切换镜头或做动作,能让视频看起来非常舒服。
- 善用模板:快手App内有很多“一键成片”的模板,套用模板可以快速制作出效果不错的视频。
- 竖屏优先:快手的用户习惯竖屏观看,所以尽量用手机竖屏拍摄和剪辑,这样可以避免画面上下有黑边。
- 清晰画质:保证光线充足,拍摄时保持稳定,导出时选择高分辨率,这会让你的视频看起来更专业。
- 添加话题标签:发布时带上相关热门话题标签(#),能增加视频的曝光机会。
- 日常玩玩、快速分享:直接用 快手App 内置的剪辑功能,简单高效。
- 认真创作、追求质量:用 剪映专业版 或其他电脑软件进行精细剪辑,再发布到快手。
希望这份详细的指南能帮到你!祝你剪出精彩的视频!
