快手怎么关直播通知?2025年最新全攻略,告别打扰,畅快直播!

** 还在为快手直播通知频繁打扰而烦恼?本文将为你详细讲解快手怎么关直播通知,包括关闭开播提醒、关闭系统通知、以及针对不同设备(手机/电脑)和场景的完整操作步骤,让你轻松掌控通知,优化直播体验,粉丝也能更精准地接收信息。

快手怎么关直播通知
(图片来源网络,侵删)

引言:为什么我们需要关闭快手直播通知?

“快手怎么关直播通知?”——这个问题在百度上被频繁搜索,背后是无数主播和用户的共同需求。

  • 对于主播而言: 有时我们可能不希望所有粉丝都收到开播提醒,

    • 测试直播: 进行设备调试、内容彩排时,不希望过早打扰粉丝。
    • 私密直播: 进行仅限特定粉丝群的付费或内容分享时。
    • 内容调整: 开播后发现内容或状态不佳,需要临时下播并重开,不希望粉丝被反复提醒。
    • 减少打扰: 想在不打扰粉丝的前提下,进行一些简单的直播互动。
  • 对于用户而言: 有时我们可能不想关注某个主播的实时动态,但又不希望取关,关闭通知是最好的选择。

    快手怎么关直播通知
    (图片来源网络,侵删)

无论是哪种情况,学会精准地管理直播通知,都是提升快手使用体验的关键一步,别担心,操作非常简单,本文将手把手教你。

核心操作:如何关闭“开播提醒”通知?

这是大家最关心的问题,即如何让系统不再主动向你的粉丝推送“XX主播开播了”的通知。

重要前提: 快手平台没有直接在主播个人主页设置中一键“永久关闭所有开播提醒”的选项,关闭通知的主动权主要在粉丝端,主播可以通过设置“私密直播”来达到“不通知”的效果。

快手怎么关直播通知
(图片来源网络,侵删)

设置“私密直播”(主播端,最有效的方法)

私密直播是快手官方提供的一种直播类型,开播后不会在粉丝的“关注”页和推荐页中展示,自然也就不会触发开播提醒通知。

操作步骤(以手机APP为例):

  1. 打开快手APP,点击下方“+”号,选择“开始直播”。
  2. 在进入直播间的准备界面,找到并点击“更多设置”或类似选项(通常在右下角)。
  3. 在设置菜单中,找到并开启“私密直播”开关。
  4. 开启后,系统会提示你“私密直播不会在推荐页和关注页展示,只有你邀请的用户才能进入”。
  5. 设置完成后,点击“开始直播”即可。

私密直播的适用场景:

  • 付费直播、粉丝群专属直播。
  • 不想让太多人知道的内部测试或分享会。
  • 仅限少数好友参与的私密聊天。

引导粉丝手动关闭提醒(主播端,间接但有效)

如果你进行的是公开直播,但又担心通知打扰特定人群,可以在直播开场或粉丝群中,善意地引导他们关闭你的开播提醒。

引导话术参考: “家人们好!今天先开个短直播跟大家互动一下哈,如果觉得我的开播提醒有时候有点打扰,可以手动关一下哦,这样我开播的时候就不会打扰到你啦!操作很简单,在我的主页点一下就行~”

粉丝如何关闭你的开播提醒(用户端):

  1. 打开快手APP,进入该主播的主页。
  2. 点击“关注”按钮(此时按钮是“已关注”状态)。
  3. 在弹出的菜单中,选择“设置开播提醒”。
  4. 该选项会变为“关闭开播提醒”,点击即可。

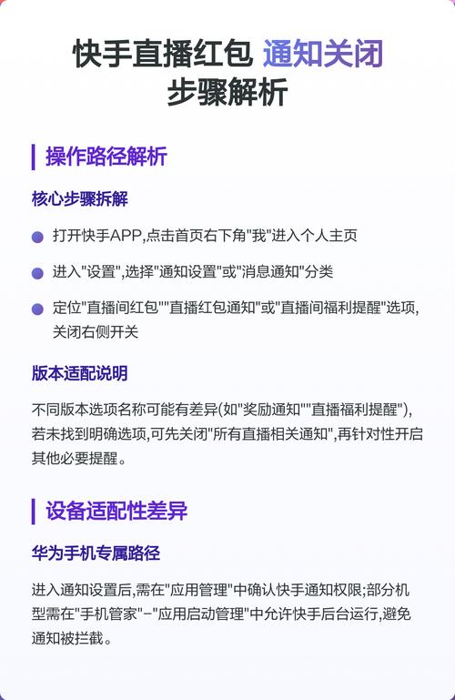
进阶设置:如何管理自己的“系统通知”?

除了“开播提醒”,我们还需要管理快手App推送的各种系统通知,如评论、点赞、粉丝关注等,以免在直播时被频繁打断。

操作步骤(以手机APP为例):

  1. 打开快手APP,点击右下角的【我】进入个人主页。
  2. 点击右上角的“三”形菜单图标(三条横线)。
  3. 在弹出的侧边栏中,选择【设置】。
  4. 进入设置页面后,找到并点击【通知与提醒】。
  5. 你可以看到所有类型的通知开关,包括:
    • 开播提醒: 管理自己关注的主播开播通知。
    • 互动消息: 评论、@我、点赞等。
    • 系统消息: 官方活动、推荐等。
  6. 根据你的需求,关闭不需要的通知类型即可,直播时,建议只保留“私信”或“礼物”等高优先级通知,关闭“评论”等,以便专注直播。

特殊情况:电脑端直播如何管理通知?

很多主播习惯使用电脑进行直播(例如通过OBS推流),在电脑端,通知管理主要通过快手直播伴侣软件的设置来完成。

操作步骤(以快手直播伴侣为例):

  1. 打开快手直播伴侣,并登录你的账号。
  2. 在软件主界面,点击右上角的【设置】图标(通常是齿轮形状)。
  3. 在设置菜单中,找到【直播设置】或【消息通知】相关的选项卡。
  4. 你可以在这里设置是否在电脑端接收直播评论、礼物提醒等弹窗。
  5. 开播提醒”: 电脑端直播伴侣本身不提供“关闭粉丝开播提醒”的功能,因为这属于App端用户自己的设置,但你可以通过上述“方法一”设置私密直播,或者通过“方法二”引导粉丝关闭。

总结与最佳实践

本文围绕“快手怎么关直播通知”这一核心问题,提供了从主播端到用户端,从手机到电脑的全方位解决方案。

核心要点回顾:

  1. 主播想不通知: 首选【设置私密直播】,这是最直接、最官方的方式。
  2. 主播想间接控制: 可以【引导粉丝手动关闭】你的开播提醒。
  3. 个人想管理通知: 进入【我】->【设置】->【通知与提醒】,自由开关各类消息。
  4. 电脑端直播: 主要通过【直播伴侣】的设置管理电脑端弹窗,通知粉丝的管理仍需在手机App完成。

运营专家建议:

  • 明确需求,精准选择: 不要为了关闭通知而关闭,是测试直播就用私密模式,是日常直播就引导粉丝,分清场景才能做出最佳决策。
  • 与粉丝良性互动: 引导粉丝关闭通知时,语气要友好、真诚,把它看作一种优化彼此体验的方式,而不是一种疏远。
  • 善用通知权限: 对于核心粉丝,保留通知可以增加他们观看你直播的几率,对于普通粉丝,适度关闭可以减少打扰,提升好感度。

希望这篇详尽的攻略能彻底解决你的困惑,现在就去试试看,让你的快手直播体验更加丝滑、高效吧!